更新
この醜悪な与党案、1人でもたくさんの人に読んでほしい。「あ、AV撮影なんで」っていえば性売買が合法になる国ってなによ。男による、男に都合のいい、性搾取のための法案。
childrenrightsnews.blogspot.com/2022/04/blog-p…
#AV新法に反対します
childrenrightsnews.blogspot.com/2022/04/blog-p…
#AV新法に反対します
国が禁止すべきだろ何レイプカルチャー後生大事に保護してんだよ
#AV新法に反対します
#AV新法に反対します
ジェンダーギャップの改善は遅々として進まないのに、女性を搾取できるものは光の速さで決まっていく日本。
#AV新法に反対します
#AV新法に反対します
国が買春を明確に合法化するの?
グレーゾーンとかいう建前もこれを機に撤廃して白黒つけてはどうか。
もちろん、女性や子供が守られる方向に舵を切るんですよ。
強姦等性暴力や女性差別を助長し続ける、性産業自体にNOを。
#AV新法に反対します
グレーゾーンとかいう建前もこれを機に撤廃して白黒つけてはどうか。
もちろん、女性や子供が守られる方向に舵を切るんですよ。
強姦等性暴力や女性差別を助長し続ける、性産業自体にNOを。
#AV新法に反対します
支援団体は、性交を合法化するな、など要望書を出しています。要望書が受け入れられないまま、今回のAV新法が通過するのは危険です。AV新法反対の賛同人になっていただく方を求めて射ます。よろしくお願いします。
docs.google.com/forms/d/e/1FAI…
#AV新法に反対します
docs.google.com/forms/d/e/1FAI…
#AV新法に反対します
性搾取を国が嬉々として推進する国に住んでいます。日本のどこが安全なのか。どこが男女平等なのか。ふざけんな。
#AV新法に反対します
#AV新法に反対します
今、AV業者に都合の良いAV新法が、国会で通されようとしています。性搾取を正当化する新法の成立を止めるには、市民が反対の声をあげることが必要です。 有志で抗議街宣を企画しました。紫のものを身につけて集まり、反対の声をあげましょう!
5月22日(日)17時半〜@新宿東口広場
#AV新法に反対します pic.twitter.com/mfq6pk84Qt
5月22日(日)17時半〜@新宿東口広場
#AV新法に反対します pic.twitter.com/mfq6pk84Qt
AV新法の自民党骨子案を読みました。なんでこんな基本的人権を無視して、性的搾取を正当化するもの
を通そうとしているのでしょう。怒りで震えています。この新法の成立は止めさせないといけない。
#AV新法に反対します twitter.com/StopAVlaw/stat…
を通そうとしているのでしょう。怒りで震えています。この新法の成立は止めさせないといけない。
#AV新法に反対します twitter.com/StopAVlaw/stat…
今、AV業者に都合の良いAV新法が、国会で通されようとしています。性搾取を正当化する新法の成立を止めるには、市民が反対の声をあげることが必要です。 有志で抗議街宣を企画しました。紫のものを身につけて集まり、反対の声をあげましょう!
5月22日(日)17時半〜@新宿東口広場
#AV新法に反対します pic.twitter.com/mfq6pk84Qt
5月22日(日)17時半〜@新宿東口広場
#AV新法に反対します pic.twitter.com/mfq6pk84Qt
》AVでは主に女性を性的に支配し性的対象物として暴力的に扱う様子が描かれ、背景には女性差別が。被害は抵抗できない状況が利用され、自らの選択のように思い込まされていると「出演者の自由な意思決定を確保する」との文言は被害者が声を上げることを諦めさせるとし削除を求めた #AV新法に反対します twitter.com/stopavlaw/stat… pic.twitter.com/m29vqeghpO
今、AV業者に都合の良いAV新法が、国会で通されようとしています。性搾取を正当化する新法の成立を止めるには、市民が反対の声をあげることが必要です。 有志で抗議街宣を企画しました。紫のものを身につけて集まり、反対の声をあげましょう!
5月22日(日)17時半〜@新宿東口広場
#AV新法に反対します pic.twitter.com/mfq6pk84Qt
5月22日(日)17時半〜@新宿東口広場
#AV新法に反対します pic.twitter.com/mfq6pk84Qt
#AV新法に反対します
流れてきたけど
AVに出演することを
望んでされてる女優さんのこと
どう思ってるのかしら?
大事なのは子ども達に
騙されない様に気をつける教育を
きちんと親がすることだと思う。
学校任せにせずにね。
あと他人の性癖にとやかく言う奴は
満たされるSEXをきっと知らないのね。
流れてきたけど
AVに出演することを
望んでされてる女優さんのこと
どう思ってるのかしら?
大事なのは子ども達に
騙されない様に気をつける教育を
きちんと親がすることだと思う。
学校任せにせずにね。
あと他人の性癖にとやかく言う奴は
満たされるSEXをきっと知らないのね。
読んだけど単に「商売としてちゃんと決め事作りました」って話。
その観点なら何もおかしくない。
搾取がどうとか何もかも混同してヒステリックに騒ぐことじゃない。
実際に被害に遭った人じゃない人の声は無視でOK。
被害者からヒアリングした内容は別法として審議にかけるべき。
#AV新法に反対します twitter.com/katepanda2/sta…
その観点なら何もおかしくない。
搾取がどうとか何もかも混同してヒステリックに騒ぐことじゃない。
実際に被害に遭った人じゃない人の声は無視でOK。
被害者からヒアリングした内容は別法として審議にかけるべき。
#AV新法に反対します twitter.com/katepanda2/sta…
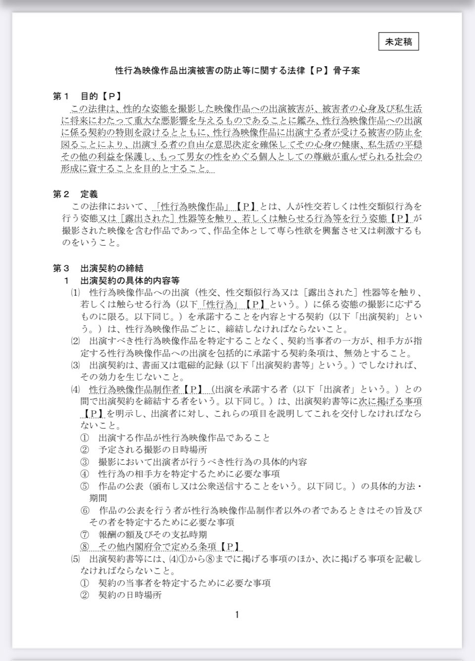
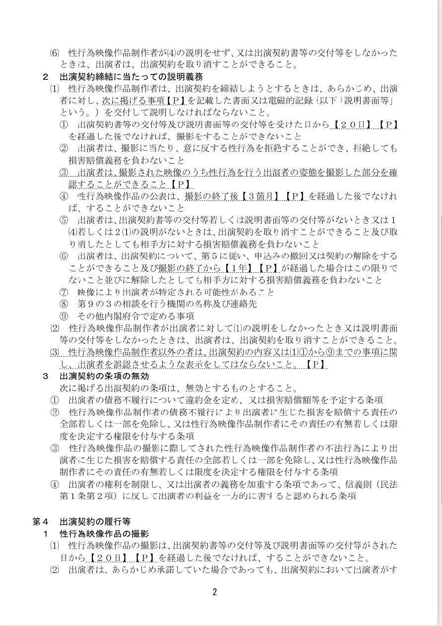
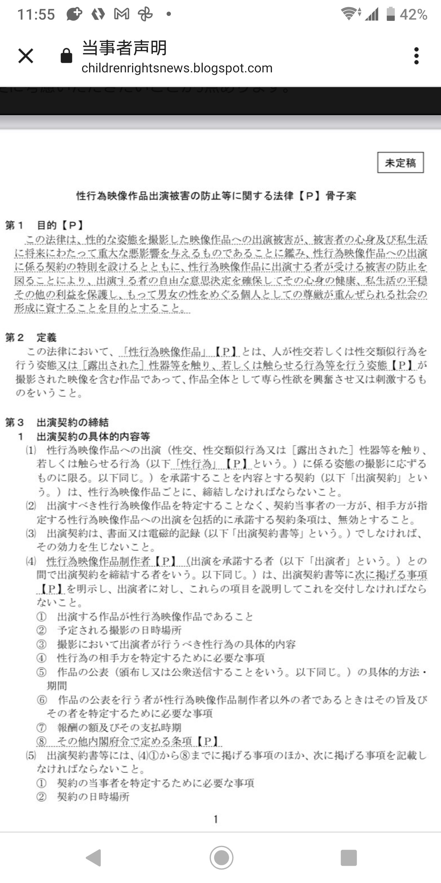
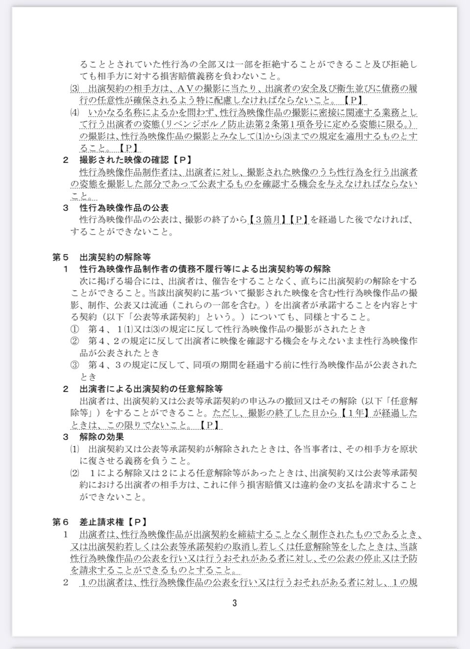
【拡散を】このサイトの最後に、AV出演被害防止法の与党案全文があります。
このサイトで指摘されてる問題点はとても重要と思います
新法は「『適正AV制作法』であって『出演被害防止法』ではない」という指摘が当事者から出ています
childrenrightsnews.blogspot.com/2022/04/blog-p… pic.twitter.com/RqRz5E3iSc
このサイトで指摘されてる問題点はとても重要と思います
新法は「『適正AV制作法』であって『出演被害防止法』ではない」という指摘が当事者から出ています
childrenrightsnews.blogspot.com/2022/04/blog-p… pic.twitter.com/RqRz5E3iSc
これはひどい
①性行為を撮影した作品を合法化
②18歳・19歳の取り消し件は認めない
女子高生AVの合法化じゃないですか
被害者救済どころか被害者増産になっている
業界から裏でお金をもらってませんか?
日本の若い女性の撮影被害で外貨を稼ぐ気でしょうか?
#AV新法に反対します #女子高生AV pic.twitter.com/PqMRd2miXi
①性行為を撮影した作品を合法化
②18歳・19歳の取り消し件は認めない
女子高生AVの合法化じゃないですか
被害者救済どころか被害者増産になっている
業界から裏でお金をもらってませんか?
日本の若い女性の撮影被害で外貨を稼ぐ気でしょうか?
#AV新法に反対します #女子高生AV pic.twitter.com/PqMRd2miXi
私は女性に対する暴力を終わらせたい
女性の社会的、経済的、政治的な地位の低さがベースになって、圧倒的な暴力が引き起こされています
そして性暴力、性を消費する、この男性中心の考え方や、男尊女卑の価値観を変えていかなければなりません
#池内さおり さん国会にいてほしい
#AV新法に反対します twitter.com/nutcracker_189…
女性の社会的、経済的、政治的な地位の低さがベースになって、圧倒的な暴力が引き起こされています
そして性暴力、性を消費する、この男性中心の考え方や、男尊女卑の価値観を変えていかなければなりません
#池内さおり さん国会にいてほしい
#AV新法に反対します twitter.com/nutcracker_189…
#東京12区 #比例東京ブロック #池内さおり さんの演説です
衆院解散当日の、熱い思いが伝わってきます。
ぜひ一度、ご覧ください。
#政権交代をはじめよう #比例は日本共産党
全部 2021/10/14日本共産党街頭演説より
youtu.be/KYEvVuqS8jA
以下ツリーに全文書き起こします pic.twitter.com/cvdUkLZLo6
衆院解散当日の、熱い思いが伝わってきます。
ぜひ一度、ご覧ください。
#政権交代をはじめよう #比例は日本共産党
全部 2021/10/14日本共産党街頭演説より
youtu.be/KYEvVuqS8jA
以下ツリーに全文書き起こします pic.twitter.com/cvdUkLZLo6
日本って女性が性にオープンであることを否定するの良くないと思うんだよなぁ…。これ確かに強要、強制は勿論良くないけど自分から進んでやる人もいるじゃない?そこらへんの区切りはしっかりして欲しいよね。
あとAVは販売禁止にしろ!!!ってお気持ち表明は無知過ぎて草。
#AV新法に反対します
あとAVは販売禁止にしろ!!!ってお気持ち表明は無知過ぎて草。
#AV新法に反対します
AVに出演している人には少なからず各種異なるトラウマを抱えた人たちがいて、その人たちの境遇に漬け込んだ性搾取がある。
まずは福祉と支援であるべきなのに、「自由意思」「自己決定」を装って声を塞ぎにいっていると思う #AV新法に反対します
まずは福祉と支援であるべきなのに、「自由意思」「自己決定」を装って声を塞ぎにいっていると思う #AV新法に反対します
#AV新法に反対します
「AV=女性の尊厳を破壊するもの」だと言い切っているおバカちゃんたちはなぜ男が虐げられるAVについては何も言わないんですか?ねえなんで?なんでなん?レイプものと同じくらい逆レイプものも需要あるんだけど?男の尊厳が破壊されるのはオッケーなん?なぜ女ばかり被害者なん? pic.twitter.com/cnZUOGqw29
「AV=女性の尊厳を破壊するもの」だと言い切っているおバカちゃんたちはなぜ男が虐げられるAVについては何も言わないんですか?ねえなんで?なんでなん?レイプものと同じくらい逆レイプものも需要あるんだけど?男の尊厳が破壊されるのはオッケーなん?なぜ女ばかり被害者なん? pic.twitter.com/cnZUOGqw29
日本の性教育の結果がこのタグに溢れかえってる。
この仕事に誇りをもっている人たちのことをどう考えてるんだろう?
まるで出演者が「この仕事に就くしかなかった可哀想な人」って考えている人が多いように見えるけど、何様なの?
#AV新法に反対します
この仕事に誇りをもっている人たちのことをどう考えてるんだろう?
まるで出演者が「この仕事に就くしかなかった可哀想な人」って考えている人が多いように見えるけど、何様なの?
#AV新法に反対します
これ以上、女性の人権を踏み躙るな。
#AV新法に反対します
#AV新法に反対します
↓なにこのタグあほくさ。
#AV新法に反対します
AVや風俗業で働きたい本人の意志を全く無視してるよね。大事なのは詐欺的な手法などを使う悪徳業者の取り締まりであって、この法の有無ではない。
性風俗産業で働くものを見下して、自分の物差しで決めつけて憐憫の目を向ける差別やめろ
#AV新法に反対します
AVや風俗業で働きたい本人の意志を全く無視してるよね。大事なのは詐欺的な手法などを使う悪徳業者の取り締まりであって、この法の有無ではない。
性風俗産業で働くものを見下して、自分の物差しで決めつけて憐憫の目を向ける差別やめろ
望まない出演はダメだけど、誇りを持って身体を作ってそれで稼いでるセクシー女優さんは尊敬に値すると思うけど。こういうのに反対するのは逆に性産業に従事する人達のことを差別している気がしちゃうね #AV新法に反対します
最初は興味深く見てたんだけど発起人が完全に表現規制アベンジャーズだったので、今後のことを考えると絶対害の方が大きそうだったので真顔で署名を見送った
#AV新法に反対します pic.twitter.com/M0JS2mIRKb
#AV新法に反対します pic.twitter.com/M0JS2mIRKb
性交を金銭の対価とすることを国家が容認し、排泄物を食べさせる・性暴力を振るうといった尊厳を著しく毀損する行為すら「契約」の対象とする。
その被害を受けるのは、相対的弱者である若年、女性などが多くを占める。
僕は、そのような性搾取容認のための法を否定します。
#AV新法に反対します twitter.com/StopAVlaw/stat…
その被害を受けるのは、相対的弱者である若年、女性などが多くを占める。
僕は、そのような性搾取容認のための法を否定します。
#AV新法に反対します twitter.com/StopAVlaw/stat…
今、AV業者に都合の良いAV新法が、国会で通されようとしています。性搾取を正当化する新法の成立を止めるには、市民が反対の声をあげることが必要です。 有志で抗議街宣を企画しました。紫のものを身につけて集まり、反対の声をあげましょう!
5月22日(日)17時半〜@新宿東口広場
#AV新法に反対します pic.twitter.com/mfq6pk84Qt
5月22日(日)17時半〜@新宿東口広場
#AV新法に反対します pic.twitter.com/mfq6pk84Qt
#AV新法に反対します
とか言ってる連中の「違法な行為を描写するのをやめろ」の中に「肛門性交、近親相姦、SM行為」などかなり多数の性癖であって犯罪でも何でもない物が含まれているの、「俺の嫌いな性癖は犯罪なんだ」と独裁者気質爆発させていて恐ろしい。
とか言ってる連中の「違法な行為を描写するのをやめろ」の中に「肛門性交、近親相姦、SM行為」などかなり多数の性癖であって犯罪でも何でもない物が含まれているの、「俺の嫌いな性癖は犯罪なんだ」と独裁者気質爆発させていて恐ろしい。
#AV新法に反対します
このタグは何なんだ…( ̄▽ ̄;)
そもそも誰に向けて何をしたいのか…ごめんよく分からない。
裏の活動や悪質なお店の被害はもっとエグい事もあるけれど臭いものには蓋系?
そんな子供達が不安なら親や教師、大人たちが守りたい人間にきちんと性教育することの方が大切だと思う
このタグは何なんだ…( ̄▽ ̄;)
そもそも誰に向けて何をしたいのか…ごめんよく分からない。
裏の活動や悪質なお店の被害はもっとエグい事もあるけれど臭いものには蓋系?
そんな子供達が不安なら親や教師、大人たちが守りたい人間にきちんと性教育することの方が大切だと思う
#AV新法に反対します ってタグ見たらこんな画像あった。
これなくなったら俺終わるんだけど。
なに?妄想でシコれと?
それとも演技じゃない本当にやってる動画を頑張って探せと? pic.twitter.com/MzmhdpCsaI
これなくなったら俺終わるんだけど。
なに?妄想でシコれと?
それとも演技じゃない本当にやってる動画を頑張って探せと? pic.twitter.com/MzmhdpCsaI
#AV新法に反対します
と言ってる方の主張と、実際の内容が噛み合ってない。
・出演する際は作品毎に必ず契約書を交わす
・出演する作品の内容をきちんと説明する
・もし会社が契約に違反した場合、女性は直ちに契約解除できる
・女性の意に反して作品が公開された場合差し止めができる
など
問題なし pic.twitter.com/Kdwh8Lzw9K
と言ってる方の主張と、実際の内容が噛み合ってない。
・出演する際は作品毎に必ず契約書を交わす
・出演する作品の内容をきちんと説明する
・もし会社が契約に違反した場合、女性は直ちに契約解除できる
・女性の意に反して作品が公開された場合差し止めができる
など
問題なし pic.twitter.com/Kdwh8Lzw9K
ほんとこれ。暴力シーンでは実際に殴らないのに、なぜAVだけ実際に性行為をさせて、本番行為を合法化するわけ??
ちんちんよしよし国家すぎて目眩がする😱😱
「性搾取をやめよう」という世界の流れに逆行するヘルジャパン。
#AV新法に反対します twitter.com/teramachi_toko…
ちんちんよしよし国家すぎて目眩がする😱😱
「性搾取をやめよう」という世界の流れに逆行するヘルジャパン。
#AV新法に反対します twitter.com/teramachi_toko…
殺人シーンで本当に殺したら殺人罪。
AVでも本当に性交をする必要は無く、心身への中長期の影響を考慮したら、本番行為の適法化と評価せざるを得ない部分は変更すべき。
AV被害者立法 本当に被害者が保護されるために、被害者・支援者の要望に応えてほしい。(伊藤和子) news.yahoo.co.jp/byline/itokazu…
AVでも本当に性交をする必要は無く、心身への中長期の影響を考慮したら、本番行為の適法化と評価せざるを得ない部分は変更すべき。
AV被害者立法 本当に被害者が保護されるために、被害者・支援者の要望に応えてほしい。(伊藤和子) news.yahoo.co.jp/byline/itokazu…
AV業界とか普通にその仕事に誇りを持つプロフェッショナルがゴロゴロいる世界だけどね
そんな人達に向かって「あなた達は搾取されて可哀想!」ってアホ共が騒いでるワケ
正直、お前ら何様なのよ状態
THE職業差別だわ
土方と農家は下等種族とか思ってる連中だろどうせ
#AV新法に反対します
そんな人達に向かって「あなた達は搾取されて可哀想!」ってアホ共が騒いでるワケ
正直、お前ら何様なのよ状態
THE職業差別だわ
土方と農家は下等種族とか思ってる連中だろどうせ
#AV新法に反対します
#AV新法に反対します のタグを支持しているフェミ、「父祖伝来の血を結婚後も名乗らせろ!」と家父長制を支持し、「肌を露出するな!」とイスラム原理主義を支持し、今度は「女性に職業選択の自由は無い!」と言い出し、世界中の右翼を合体させた恐ろしい怪物になってる。
#AV新法に反対します
男性こそ声をあげねばと思う❗️
男性こそ声をあげねばと思う❗️
AV新法に反対します。
未成年者取消権がなくなることからはじまった議論でしたが、「被害者を救済する」という名目で出されてきた法案は、「業者がつくったんですか?」というような内容でした。特に、性交が契約にはいっていることは、非情に深刻な問題です。
#AV新法に反対します
未成年者取消権がなくなることからはじまった議論でしたが、「被害者を救済する」という名目で出されてきた法案は、「業者がつくったんですか?」というような内容でした。特に、性交が契約にはいっていることは、非情に深刻な問題です。
#AV新法に反対します
AVの被害は、契約に瑕疵があるから起きるのではなく、契約が反故にされたから起きるのではなく、AVの現場で「性交」がリアルに記録されることで起きています。
その事実を無視したAV新法に、今の被害者を救う視点があるとは到底思えません。
#AV新法に反対します
その事実を無視したAV新法に、今の被害者を救う視点があるとは到底思えません。
#AV新法に反対します
「100%のできてなくても法案は必要だ」
「政治は妥協だ」
などという政治家、法律家もいますが、冗談じゃないです。
被害者支援団体の要望が全て通らない限り(性交を禁止するという項目を入れる等、要求をしています)、被害者は増えます。
#AV新法に反対します
「政治は妥協だ」
などという政治家、法律家もいますが、冗談じゃないです。
被害者支援団体の要望が全て通らない限り(性交を禁止するという項目を入れる等、要求をしています)、被害者は増えます。
#AV新法に反対します
支援団体が出した要望書には、「性交禁止」を項目に入れています。支援団体の要望が全て通らなければ、この法案は危険です。たとえ悪法でも救われる被害者が一人でもいるなら通すべき、という方もいますが、被害者を増やす法なら、いらない。時間をかけて議論すべき。
#AV新法に反対します
#AV新法に反対します
AV新法について流れ
成人年齢引き下げ
↓
高校生女優誕生反対、取消権を
↓
特別法制定必要
↓
法律でAVの定義必要
↓
法律でAVを定義したら報酬の発生する性交を法的に認めることになる
↓
#AV新法に反対します イマココ
成人年齢引き下げ
↓
高校生女優誕生反対、取消権を
↓
特別法制定必要
↓
法律でAVの定義必要
↓
法律でAVを定義したら報酬の発生する性交を法的に認めることになる
↓
#AV新法に反対します イマココ
朝日新聞が問題を報じています。
現在の法案では「性交」が契約で合法化されてしまいます。このまま法案を通せば、性搾取が深刻化します。民間団体の要望書の全てを反映させない限りは、 #AV新法に反対します
AV対策新法に「待った」 性行為の撮影、合法化しないで asahi.com/articles/ASQ5C…
現在の法案では「性交」が契約で合法化されてしまいます。このまま法案を通せば、性搾取が深刻化します。民間団体の要望書の全てを反映させない限りは、 #AV新法に反対します
AV対策新法に「待った」 性行為の撮影、合法化しないで asahi.com/articles/ASQ5C…
#AV新法に反対します
子供の教育に悪い、とか言いますが、
「これらのコンテンツは空想だから許されているだけであり、現実に実行するのは犯罪ですし愚者の極みですしモテないうだつの上がらないクズがやることです」
と真正面から子供に言える人だけが、教育なるものを語る資格があるのではと。
子供の教育に悪い、とか言いますが、
「これらのコンテンツは空想だから許されているだけであり、現実に実行するのは犯罪ですし愚者の極みですしモテないうだつの上がらないクズがやることです」
と真正面から子供に言える人だけが、教育なるものを語る資格があるのではと。
#AV新法に反対します これを使う人は「AVは性犯罪を増やす」と言う人が多いけど、
今まで映画やドラマを見て「犯罪行為を実際にやろう」と思い行動に移したことがあるでしょうか?
無いでしょ?
貴方がそれを嫌っているだけでしょう?単に嫌いな物を消す理由に"女性"を使わないでくれ
まさにこれ⤵︎ pic.twitter.com/qyxTk505tr
今まで映画やドラマを見て「犯罪行為を実際にやろう」と思い行動に移したことがあるでしょうか?
無いでしょ?
貴方がそれを嫌っているだけでしょう?単に嫌いな物を消す理由に"女性"を使わないでくれ
まさにこれ⤵︎ pic.twitter.com/qyxTk505tr
リストカットをやりたくてやってる人がいると思いますか、散々トラウマの再演であったり、自傷行為として性産業に足を踏み入れている女性がいると指摘されているのに
#AV新法に反対します
#AV新法に反対します
あのさあ、アイヌとか沖縄で救援求めてプーチンに手紙書いたり、警官暴力を煽る勢力いるんですぜ。ウクライナで戦争起きて、両国で10万人ぐらい亡くなっているかもしれない。一人当たりGDPは25年で2位から30位。
日本人バカなの?。優先順位つけられないの?
#AV新法に反対します
日本人バカなの?。優先順位つけられないの?
#AV新法に反対します
#AV新法に反対します な人々はAVという表現ジャンル自体を禁止したいのに、本音を隠して、出演強要に反対する法案を求めたせいで、真に受けて法案をまとめた議員さんは無駄に振り回されて梯子を外されて本当にお気の毒です。
#AV新法に反対します というハッシュタグ、なんのことだろう?と思う方はまずこちらを読んでみて。
誰のための「AV新法」なのか 「リアル」を求める撮影現場の実態とずれた骨子案の危うさ(AERA dot.)
news.yahoo.co.jp/articles/0d94d…
誰のための「AV新法」なのか 「リアル」を求める撮影現場の実態とずれた骨子案の危うさ(AERA dot.)
news.yahoo.co.jp/articles/0d94d…
#AV新法に反対します な人々の本音は人権侵害の抑止じゃなくて、ある表現ジャンルに属する表現の禁止なんですよね。だとすれば、その禁止自体が憲法違反か否かの検討が求められることになるわけで(表現を禁止しようとする立法なのだから当然)、合憲性判断のハードルは高くなります。 twitter.com/otakulawyer/st…
#AV新法に反対します な人々はAVという表現ジャンル自体を禁止したいのに、本音を隠して、出演強要に反対する法案を求めたせいで、真に受けて法案をまとめた議員さんは無駄に振り回されて梯子を外されて本当にお気の毒です。
あと18歳人口100万人いるけど、AVデビューって、年100人ぐらい?知らんけど。もっとやることマジであると思うよ。熱く語る日本の間抜けさに絶望する。マジで。 #AV新法に反対します #AV新法に賛成します























































