更新
急におとといから #普通の風邪 になっちゃったんで、もう子どもや若者を開放してあげましょう。調べなくていいです。
感染症は昨年末から同じもの。もっというなら3年前から同じ空気感染のもの。
注射も検査もアクリル板もみんないらなかったんです。
#虚構 #全体主義
president.jp/articles/-/554…
感染症は昨年末から同じもの。もっというなら3年前から同じ空気感染のもの。
注射も検査もアクリル板もみんないらなかったんです。
#虚構 #全体主義
president.jp/articles/-/554…
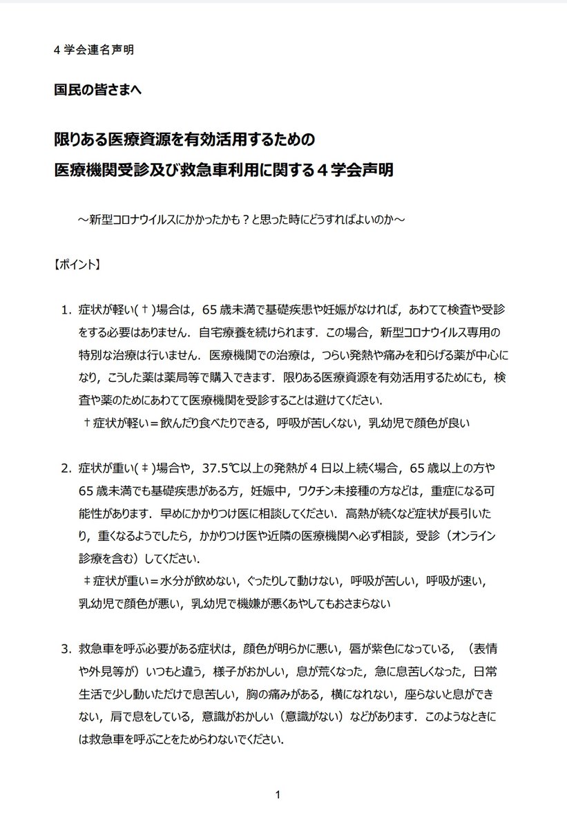
「軽症なら受診控えて」 「第7波」で緊急声明―感染症学会など
jiji.com/jc/article?k=2… @jijicom
その前に、どの程度の症状を「受診を控える軽症」って呼ぶかのガイドラインを出してもらわないと・・・
#普通の風邪
jiji.com/jc/article?k=2… @jijicom
その前に、どの程度の症状を「受診を控える軽症」って呼ぶかのガイドラインを出してもらわないと・・・
#普通の風邪
【注意喚起】トレンド入りの #普通の風邪 は、反ワクチン派などにより切り取られて誤った解釈が広まっています。「軽視していい」と発表されたものではありません。
日本感染症学会などが連名で、罹患しても症状が軽い場合、検査目的の医療機関受診を控えるよう呼び掛けたものです。詳しくは声明を pic.twitter.com/EJ6noddvJM
日本感染症学会などが連名で、罹患しても症状が軽い場合、検査目的の医療機関受診を控えるよう呼び掛けたものです。詳しくは声明を pic.twitter.com/EJ6noddvJM
4回目を止める病院が出てきました。一方で打ち続けている人々も。
打たないと仕事行けない、修学旅行行けない、実習できないって泣いていた人々の魂がさまよいます。
誘導していた人は #普通の風邪 ですと言い残していなくなりました。まさにカオス。どうしたらいいの?誰に聞いたらいいの?
打たないと仕事行けない、修学旅行行けない、実習できないって泣いていた人々の魂がさまよいます。
誘導していた人は #普通の風邪 ですと言い残していなくなりました。まさにカオス。どうしたらいいの?誰に聞いたらいいの?
偉い先生が注射について政府はアンタッチャブルとのこと。専門のお医者さんたちが #普通の風邪 になったと言いました。
もう注射しないっていう大病院や、どんどんやりまくっているところの混合。全体がカオス。この国の感染対策はだれが舵取り?
放置なので、もう船頭いなくても良い証明かも。
もう注射しないっていう大病院や、どんどんやりまくっているところの混合。全体がカオス。この国の感染対策はだれが舵取り?
放置なので、もう船頭いなくても良い証明かも。








