【速報】国土交通省 JR西日本を指導 そらそうよな これが雪だったからまだ良いけど震災とかだったら最悪 状況もわからず閉じ込められる乗客の画が容易に想像つく https://t.co/uIiauuZbEU
運休なのに電車動いてる? 大雪ストップの関西 JR各線で"闇営業"が絶対必要だったワケ(乗りものニュース) https://t.co/Dh5CYMGhzl おお!ちゃんとJR西日本の"闇営業"について取材してはる!! https://t.co/uLMhlcwBOo
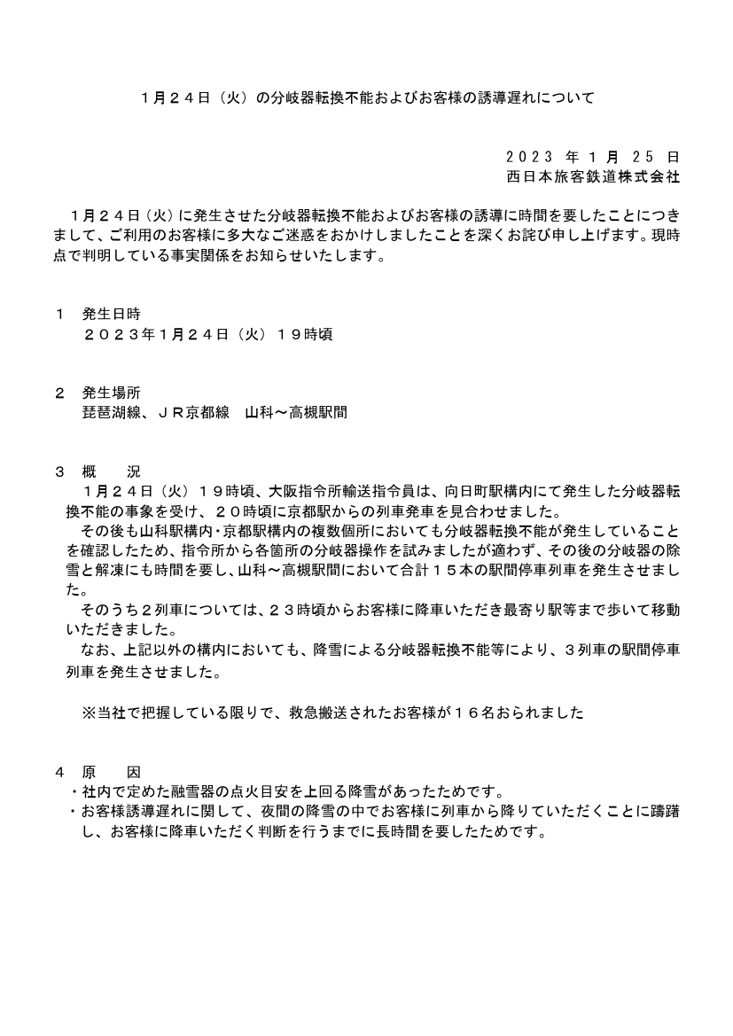
<JR西日本>1月24日(火)の分岐器転換不能およびお客様の誘導遅れについて 1月25日15時発表 https://t.co/FoeGjYGEh5 https://t.co/bJtp8QewrY
JR西日本が謝罪会見してる そりゃそうだわ さすがに対応悪い。 いっつもこう。 https://t.co/ZrhUePejPB
【速報】JR西日本が会見、列車の長時間運転見合わせを謝罪 乗客が最大10時間近く車内に閉じ込め(読売テレビ) #Yahooニュース https://t.co/ShyyHOi7or https://t.co/y7uPchL5JJ
駅から出たところが真っ白になってても運行出来るJR北海道と、サラッと降った雪でJR全滅してるJR西日本 北国は強いなぁ https://t.co/YxL1tWgPps
JR西日本は福知山線脱線事故だけは起こしてはならないって学習してるので電車を全て止めて乗客を缶詰めにするのが最適解なのは自明の理。もとより運輸指令と乗員はちいかわのような会話しかできない。 https://t.co/YRmGmyA3Oo
2023.1.25 JR西日本 山陽新幹線 9685A のぞみ685号 博多 (雪による遅れのための臨時列車) 700系 E13編成 雪の中の「のぞみレールスター」 https://t.co/gDVOWTq6Dk
JR西日本が、最強クラスの台風でしか見たことがない状況に陥っており、山陽が不通で、阪神電車も珍しく動かない区間がある一方、阪急電車は…通常運行!?凄いな阪急! https://t.co/67l2pRFWVs
結構な人数が未だ閉じ込められてる中のJR西日本のこれはあまりにも酷すぎてスクショ撮っちゃった https://t.co/tXatY9BvrS
現在の京都駅前の様子です。 西日本JRバスでは、24日~26日にかけて複数の路線で運休が発生しています。 最新の情報はホームページからご確認ください。→https://t.co/oDACjizbTp https://t.co/NC0s5ksqI2
<JR西日本>【JR西日本×日本旅行車両所現地見学企画 “第十弾”】車両の魅力が満載!「吹田総合車両所見学ツアー」発売について 1月24日14時発表 https://t.co/TUniVdSn5o https://t.co/zVBr8DCEuP
<JR西日本>「WEST EXPRESS 銀河」車両公開イベントを大阪駅で実施します! 1月23日17時発表 https://t.co/F0pui3hY6Q https://t.co/O2YzZXj4pP
<JR西日本>運転士のドア扱い誤りによりお客様が接続電車に乗車出来なかった事象 1月23日11時発表 https://t.co/LGkTVJUJ03 https://t.co/daU02yDbMh
本日の撮影1 本日はJR西日本と日本旅行共同企画、吹田総合車両所見学ツアー第9弾開催!今回は271系 HA651編成が展示していました。流電とクハ117-1は次のエリアへ移動する前に影が消えてくれました。 https://t.co/LVS2IrXRH8
westerってJR西日本のアプリがおるけど、ICOCAの残高でイコちゃんの絵が変わるの芸が細かい お姉ちゃんのは残高あるけど、私のはない https://t.co/F9fV4NURYg
1/20 JR西日本乗務員訓練送り込み回送 HC85系D104 HC85系が関西エリア&大阪駅初入線ということで用事帰りに見に行きました。 次のダイヤ改正で大阪ひだは、これになるんですね... https://t.co/Njoe3ZsjL7
電子ピアノの音源にJR西日本のホームドア音が入ってたww https://t.co/NNPIjPNnDW